Aller au contenu Aller au menu principal Aller au menu secondaire Aller au pied de page

Candidatures ICANN 2026 : ce qui vous attend après la soumission de votre dossier

Accueil > Observatoire & ressources > Papiers d’experts > Candidatures ICANN 2026 : ce qui vous attend après la soumission de votre dossier
Le 24/03/2026

Le dépôt d’une candidature pour la création de votre extension internet au nom de votre marque sera possible à partir du 30 avril et jusqu’au 12 août 2026. Cette nouvelle ouverture intervient après 14 ans d’attente, sans garantie qu’elle se reproduise. Il s’agit d’une chance unique d’acquérir votre propre territoire numérique géré exclusivement par votre marque.

Pour autant, le dépôt d’une candidature ne constitue pas le début de l’exploitation de votre extension internet de type « brandTLD » (Top Level Domain de marque). En effet, une fois la candidature déposée, s’ouvre une nouvelle phase, encadrée par l’ICANN, au cours de laquelle les dossiers sont évalués selon des critères précis.

Cet article propose un éclairage sur les étapes qui suivent le dépôt de candidature, les rôles respectifs des acteurs impliqués dans le projet et les responsabilités qui incombent à l’organisation candidate.

Une phase d’évaluation structurée et transparente

Après la clôture du dépôt des candidatures, s’ouvre une phase centrale du programme : l’évaluation par l’ICANN. Cette étape, strictement encadrée par le Guide de candidatures 2026, vise avant tout à garantir la stabilité, la sécurité et la résilience du DNS, mission fondatrice de l’ICANN.

Il ne s’agit donc pas d’une procédure concurrentielle classique, mais d’un processus de vérification approfondie destiné à s’assurer que chaque projet de registre est légitime, fiable, durable et conforme à l’intérêt général de l’écosystème internet.

1. Le « Reveal Day » : un premier jalon de transparence du programme

Une fois les contrôles administratifs initiaux effectués, l’ICANN publie la liste de l’ensemble des candidatures déposées lors du « Jour du dévoilement » qui interviendra en octobre 2026.

Cette publication officialise les chaînes de caractères demandées dans les candidatures déposées (la dénomination exacte de votre future extension internet). Elle permet à l’ensemble des parties prenantes (acteurs économiques, titulaires de droits, gouvernements, communauté technique) de prendre connaissance des projets déposés avant leur évaluation complète. Dans l’hypothèse où une même extension est demandée par plusieurs candidats, l’ICANN a prévu un processus de remplacement de chaîne de caractères (l’ajout de chaînes de remplacement est optionnel dans votre candidature) visant à alléger la phase de résolution des candidatures concurrentes.

"Cette phase de révélation des noms demandés contribue à optimiser le processus en exposant très tôt les candidatures à l’examen public."

Cédric Michel-Flandin : Michel-Flandin Cédric

Cédric Michel-Flandin

Responsable du développement commercial

Voir sa biographie

2. Une phase de commentaires publics intégrée à l’évaluation

Après la publication des candidatures, une période formelle de commentaires permet à toute partie intéressée de soumettre des observations sur un projet donné.

Ces contributions sont explicitement prises en compte dans le processus d’évaluation et peuvent alimenter l’analyse menée par l’ICANN.

Le dispositif garantit que l’examen d’une candidature ne repose pas uniquement sur une analyse administrative, mais également sur l’intelligence collective de l’écosystème, renforçant ainsi la légitimité des décisions prises.

3. Des droits d’opposition, notamment pour les titulaires de marques

Le programme prévoit plusieurs motifs d’objection permettant à des tiers d’intervenir lorsqu’ils estiment qu’une candidature porte atteinte à leurs droits ou crée un risque pour l’intérêt public.

Parmi ces motifs figure notamment l’atteinte aux droits d’autrui, mécanisme essentiel pour les titulaires de marques souhaitant contester une chaîne de caractères susceptible de créer une confusion ou de porter préjudice à leurs droits.

Ces objections sont traitées par des prestataires spécialisés en règlement des litiges selon des procédures clairement définies, avec des critères de recevabilité et des étapes administratives précises.

L’existence de ces voies de recours participe à la sécurisation juridique globale du programme en offrant un cadre structuré de résolution des différends plutôt qu’un traitement a posteriori.

4. Une évaluation multidimensionnelle du candidat et du projet

L’examen conduit par l’ICANN couvre à la fois l’entité candidate et la chaîne de caractères demandée.

Il comprend notamment :

  • une vérification des antécédents du candidat ;
  • une évaluation financière et opérationnelle ;
  • l’examen des capacités techniques, souvent adossées à un fournisseur de services de registre préalablement évalué ;
  • l’analyse de conformité de la chaîne (similarité, noms réservés, aspects géographiques, engagements d’intérêt public, etc.).

L’ICANN peut également adresser des questions de clarification aux candidats au cours de l’instruction afin de compléter ou préciser certains éléments du dossier.

Dans certaines circonstances, c’est pendant cette étape que les candidats peuvent solliciter le remboursement partiel des frais initialement versés à l’ICANN pour l’évaluation de leur candidature. Le montant remboursé varie entre 65 % et 20 % selon l’étape du processus à laquelle intervient le retrait de la candidature ou à laquelle la candidature est écartée.

5. Signature du contrat de registre avec l’ICANN

Dès lors que votre candidature est acceptée par l’ICANN, vous serez invité à signer un contrat dit « contrat de registre » (Base Registry Agreement). Cela constitue une étape formelle qui autorisera votre entreprise à gérer un domaine de premier niveau (votre extension internet) pour une durée de 10 ans renouvelable par tacite reconduction.

Ce contrat de type « Adhésion » définit les obligations techniques, opérationnelles et financières du registre, ainsi que les standards de sécurité et de disponibilité. Il engage le registre à respecter les politiques de l’ICANN concernant la gestion des noms de domaine et la protection des utilisateurs finaux. Déposer une candidature implique donc des responsabilités durables. Parmi celles-ci nous pouvons citer :

  • le respect des engagements pris dans le dossier de candidature ;
  • la mise en place d’une gouvernance adaptée ;
  • la capacité à assurer la continuité du service ;
  • la conformité aux règles applicables tout au long de la vie de l’extension.

Dès que le contrat est signé, le registre peut commencer les préparatifs techniques pour la mise en production de son TLD.

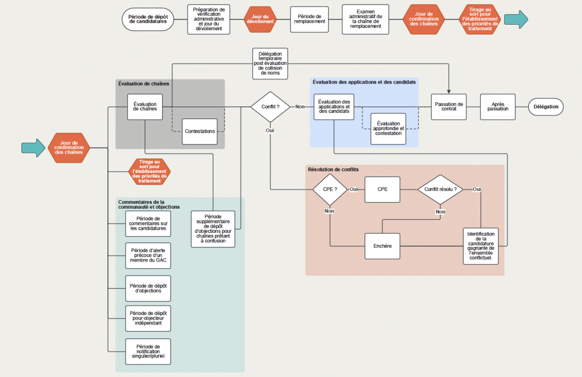
Apperçu du processus 2026 Round gTLD ICANN Fr
Figure 1 - Aperçu du processus d'évaluation 2026 au Round gTLD ICANN - Source ICANN - https://newgtldprogram-2026-agb.icann.org/fr/2-preamble-fr.html

Figure 1 Aperçu du processus d’évaluation 2026 au Round gTLD ICANN – Source ICANN – https://newgtldprogram-2026-agb.icann.org/fr/2-preamble-fr.html

Le schéma décrit le processus complexe qui suit le dépôt des candidatures pour un domaine de premier niveau (Top Level Domain) auprès de l’ICANN.
Le processus comporte plusieurs étapes et décisions.

Voici une description détaillée :

1. Titre : Le diagramme est intitulé « Figure 1-1 Aperçu du processus ».

2. Étapes Principales :

· Période de dépôt de candidatures : C’est le point de départ du processus.
· Préparation de vérification administrative et jour du dépôt : Cette étape suit la période de dépôt.
· Jour de développement : Une étape clé marquée par une boîte rouge.
· Période de remplacement : Une période pour effectuer des remplacements.
· Examen administratif de la demande de remplacement : Une vérification administrative.
· Jour de confirmation des chaînes : Une autre étape clé marquée par une boîte rouge.
· Tirage au sort pour établissement des priorités de traitement : Une étape de tirage au sort.

3. Évaluation des Chaînes :

· Évaluation de chaînes : Une boîte grise indiquant l’évaluation des chaînes.
· Conflit ? : Une décision binaire (Oui/Non) sur les conflits.
· Contestations : Une boîte pour les contestations.

4. Évaluation des Applications et des Candidats :

· Évaluation des applications et des candidats : Une boîte bleue indiquant l’évaluation.
· Passation de contrat : Une étape de passation de contrat.
· Après passation : Une étape post-passation.
· Délégation : Une étape de délégation.

5. Résolution de Conflits :

· CPE ? : Une décision binaire (Oui/Non) sur les CPE.
· Conflit résolu ? : Une autre décision binaire (Oui/Non) sur la résolution des conflits.
· Enchère : Une étape d’enchère.
· Identification de la candidate gagnante de la chaîne conflictuelle : Une étape d’identification.

6. Commentaires de la Communauté et Objections :

· Période de commentaires sur les candidates : Une période pour les commentaires.
· Période d’alerte précoce d’un mémoire du DAC : Une période d’alerte précoce.
· Période de dépôt d’objections : Une période pour déposer des objections.
· Période de dépôt pour objecteur indépendant : Une période pour les objections indépendantes.
· Période de notification singulière/publique : Une période de notification.

L’intégration de l’extension dans la racine du DNS

Une fois la phase d’évaluation achevée et la candidature approuvée, l’extension n’est pas utilisable immédiatement. Elle doit d’abord être intégrée dans la zone racine du système des noms de domaine, une étape essentielle au fonctionnement de l’internet.

L’intérêt stratégique de recourir à un RSP pré-évalué par l’ICANN

Le Guide de candidature 2026 introduit un mécanisme structurant : la possibilité pour les candidats de s’appuyer sur Opérateur Technique de Registre ou « Registry Service Provider (RSP) » pré-évalué dans le cadre du programme. Cette pré-évaluation, conduite en amont par l’ICANN, vise à vérifier que le prestataire technique dispose déjà des capacités opérationnelles, de sécurité et de continuité exigées pour exploiter un registre de manière conforme aux standards de l’ICANN.

En pratique, cela signifie que les éléments critiques — exploitation des serveurs de noms, mécanismes de sécurité, continuité de service ou encore capacités opérationnelles — reposent sur un socle déjà reconnu, ce qui réduit significativement le niveau de risque pour l’évaluation de votre candidature.

Ce modèle clarifie également la répartition des rôles prévue par le programme : le candidat demeure responsable de sa stratégie, de ses engagements et de la gouvernance de l’extension, tandis que l’opérateur technique assure l’exécution quotidienne des fonctions techniques de registre dans le respect des exigences contractuelles et des politiques applicables.

Il permet ainsi à une organisation — notamment dans le cas d’une extension de marque — de se concentrer sur ses objectifs d’usage, de protection et de développement à long terme, sans devoir internaliser une expertise technique lourde qui n’est pas au cœur de son métier.

Depuis le 30 janvier 2026, l’Afnic est pré-évaluée par l’ICANN en tant que RSP principal. À ce titre, l’Afnic fait partie des premiers opérateurs techniques à avoir obtenu ce label de la part de l’ICANN et fera donc partie des opérateurs officiellement sélectionnables lors du dépôt des candidatures sur la plateforme mise à disposition par l’ICANN et ce dès le 30 avril 2026.

La déclaration des points de contacts vis-à-vis de l’ICANN

Préalablement à l’intégration technique de l’extension internet dans la racine, le candidat doit déclarer auprès de ICANN une liste de contacts opérationnels habilités à piloter la mise en service du TLD. Cela inclut notamment les points de contacts suivants garantissant une chaîne de responsabilité claire avant l’entrée du TLD dans la racine :

  • Un contact principal, désigné comme interlocuteur de référence pour coordonner l’ensemble des échanges et engager l’organisation candidate.
  • Un contact administratif, en charge de la gestion des aspects contractuels, de conformité et la finalisation du contrat de Registre.
  • Un contact technique, responsable des validations techniques
    (tests de pré-délégation, configuration DNS, sécurité et interopérabilité).
  • Un contact opérationnel, qui supervise l’exploitation quotidienne et la continuité de service.
  • Un contact financier, qui assure le suivi des frais et de la facturation.

Intégration de l’extension dans la zone DNS

Pour mener à bien cette ultime étape, le registre doit fournir à l’ICANN les informations complètes sur les serveurs DNS et assurer leur conformité aux standards DNSSEC. L’ICANN vérifie que le TLD, ici un « brandTLD », respecte les règles de politique de registre spécifiques aux TLD de marque et qu’il est correctement intégré dans la zone. Le registre doit également publier les règles associées à son registre ainsi qu’un plan opérationnel de gestion des noms et de résolution des litiges éventuels. Après validation, l’ICANN inscrit officiellement le TLD dans la zone racine, rendant les noms de domaine sous le .marque actifs et résolvables sur internet.

Déploiement de premiers cas d’usages sous votre .marque

Un .marque constitue un actif numérique de premier plan en mesure de répondre aux enjeux actuels et futurs des organisations.

Un point mérite cependant d’être clarifié : la création d’une extension ne conduit pas automatiquement à son exploitation immédiate. La stratégie de déploiement des usages est propre à chaque organisation. La marque conserve son existant et n’est pas engagé vis-à-vis de l’ICANN sur un volume d’exploitation de noms de domaine sous son extension internet.

Les usages concrets de cette extension peuvent, quant à eux :

  • être progressifs ;
  • être limités à certains périmètres ;
  • évoluer dans le temps en fonction des besoins de l’organisation.

Cette distinction entre décision de candidater et usages est à prendre en compte dès la phase de réflexion du projet pour ne pas se priver de l’opportunité rarissime que représente la toute prochaine période de candidature.

En conclusion

Le dépôt d’une candidature pour la création d’une extension internet marque le début d’un processus structuré, pour une mise en service à horizon 2028.

Comprendre les étapes d’évaluation, les délais, les rôles des différents acteurs et les responsabilités associées permet aux organisations candidates :

  • d’optimiser leur dossier de candidature ;
  • d’adopter une vision réaliste du calendrier ;
  • de clarifier leurs objectifs ;
  • et d’inscrire leur démarche dans une stratégie numérique de long terme.

Dans ce contexte, il peut être judicieux de s’appuyer sur une prestation de conseil spécifique pour vous accompagner dans la compréhension des étapes et des enjeux associés.